Войти на сайт
(
)
Алгебра и начала анализа. Задачник для 10-11 классов. Мордкович А.Г. (10 класс)
Номер задания
1761
|
1762
|
1763
|
1764
|
1765
|
1766
|
1769
1770
|
1771
|
1772
|
1773
|
1774
|
1775
|
1776
1777
|
1778
|
1779
|
1780
|
1781
|
1782
|
1783
1784
|
1785
|
1786
|
1787
|
1788
|
1789
|
1790
1791
|
1792
|
1793
|
1794
|
1795
|
1796
|
1797
1798
|
1799
|
1800
|
1801
|
1802
|
1803
|
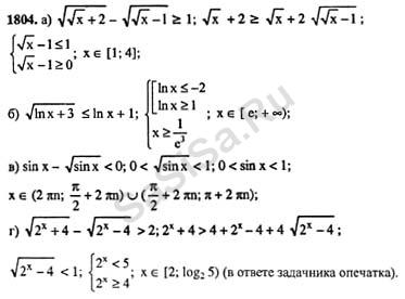
1804
1805
|
1806
|
1807
|
1808
|
1809
|
1810
|
1811
1812
|
1813
|
1814
|
1815
|
1816
|
1817
|
1818
1819
|
1820
|
1821
|
1822
|
1823
|
1824
|
1825
1826
|
1827
|
1828
|
1829
|
1830
|
1831
|
1832
Далее »
« Назад
Страница:
1
,
2
,
3
... ,
25
,
26
,
27
Алгебра, 10 Класс
Школьный раздел
Сервисы
|
Главная
(c)
m.sasisa.cc