Войти на сайт
(
)
Сборник задач и упражнений по химии И.Г. Хомченко (9 класс)
Номер задания
1.11
|
1.12
|
1.13
|
1.15
|
1.16
|
1.17
|
1.18
1.19
|
1.21
|
1.22
|
1.24
|
1.26
|
1.27
|
1.28
1.29
|
1.31
|
1.32
|
1.33
|
1.35
|
1.50
|
1.51
1.54
|
1.57
|
1.58
|
1.59
|
1.60
|
1.61
|
1.62
1.70
|
1.71
|
1.73
|
1.75
|
1.76
|
1.81
|
1.84
1.86
|
1.87
|
1.88
|
1.89
|
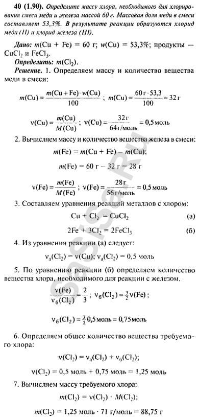
1.90
|
2.2
|
2.11
2.14
|
2.16
|
2.17
|
2.24
|
2.27
|
2.29
|
2.30
3.3
|
3.9
|
3.15
|
3.16
|
3.18
|
3.27
|
3.30
4.4
|
4.5
|
4.7
|
4.8
|
4.10
|
4.15
|
4.16
4.17
|
4.18
|
4.19
|
4.23
|
4.24
|
4.26
|
4.27
Далее »
Страница:
1
,
2
,
3
,
4
,
5
,
6
,
7
,
8
,
9
,
10
Химия, 9 Класс
Школьный раздел
Сервисы
|
Главная
(c)
m.sasisa.cc