Войти на сайт ( )
Химия 9 класс. Рудзис Г.Е. (9 класс)
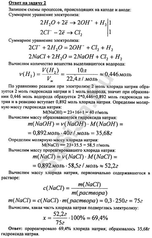
Страница: 126
Номер задания
1 | 2 | 3 | 4 | 5 | 6 | 7
8 | 9 | 10 | 11 | 12 |
Химия, 9 Класс
Школьный раздел
Сервисы | Главная
(c) m.sasisa.cc